Урок № 27
Тема: «Сокращение дробей. Способы рационализации вычислений и их применение при выполнении действий.»
6а – 6д – 6з – 6м -
Тип урока: комбинированный
Цель урока: обобщение и проверка ЗУН учащихся по изученной теме.
Задачи урока:
Обучающая: учить применять основное свойство дроби при выполнении упражнений. Проверить умения учащихся самостоятельно применять знания в стандартной ситуации при выполнении с/р.
Воспитательная: воспитывать самостоятельность, добросовестность, аккуратность.
Развивающая: развивать логическое мышление, память, самоконтроль.
Планируемые результаты:
Предметные: применят различные способы сокращения дробей, доводят дробь до несократимого вида.
Личностные: Объясняют самому себе свои наиболее заметные достижения, дают адекватную оценку результатам своей учебной деятельности, проявляют познавательный интерес к предмету.
Метапредметные:
Р – корректируют деятельность: вносят изменения в процесс с учетом возникших трудностей и ошибок, намечают способы их устранения.
П – делают предположения об информации, которая нужна для решения учебной задачи.
К – уважительно относятся к позиции другого.
Оборудование: карточки, проектор, компьютер.
Структура урока:
| 1. | Организационный момент | 1 мин |
| 2. | Проверка Д/З | 2 мин |
| 3. | Актуализация опорных знаний через устный счет | 5 мин |
| 4. | Формулирование темы урока, постановка его цели и задач | 1 мин |
| 5. | Обобщение и систематизация понятий, усвоение системы знаний и их применение при выполнении практических заданий | 10 мин |
| 6. | Физкультминутка | 2 мин |
| 7. | Проверка ЗУН учащихся по пройденному материалу | 15 мин |
| 8. | Рефлексия | 2 мин |
| 9. | Постановка Д/З | 2 мин |
Ход урока
| Учитель | Ученики | УУД | ||
| Организационный момент |
| |||
| Приветствую учащихся. Сажаю их на места.
| Приветствуют учителя. | К: Умение слушать и вступать в диалог. | ||
| Проверка Д/З |
| |||
| - Какие вопросы по Д/З? Разбираем, если есть вопросы. | Спрашивают.
|
| ||
| Актуализация опорных знаний через устный счет |
| |||
| (слайд 1) В хоре 31 человек, из них 27 девочек. Какую часть хора составляют девочки?
(слайд 2) В классе 26 человек, из них 15 мальчиков. Какую часть класса составляют мальчики?
(слайд 3) Найдите корень уравнения: а) 3х = 2 б) 7х = 2
(слайд 4) Какое из чисел надо поставить вместо звездочки, чтобы равенство
(слайд 5) Представьте
(слайд 6) Сколько девятых долей содержится в
- Чем вы воспользовались при выполнении данных заданий? - Сформулируйте основное свойство дроби. |
а) х = 2/3 б) х = 2/7
*=25
15/18
- основным свойством дроби | Р: прогнозирование своей деятельности; К: Умение слушать и вступать в диалог. Л: Умение выделять нравственный аспект поведения | ||
| Формулирование темы урока, постановка его цели и задач |
| |||
| - Кто догадался, чем мы сегодня будем заниматься на уроке? - Сформулируйте тему и цель урока. (слайд 7) - В конце урока напишем с/р. | Формулируют, записывают в тетрадях число, кл/р, тема урока | К: уметь слушать и понимать других, оформлять свои мысли в устной и письменной речи | ||
| 5. Обобщение и систематизация понятий, усвоение системы знаний и их применение при выполнении практических заданий |
| |||
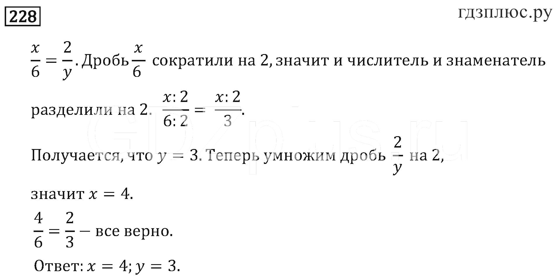
| № 225 № 227 № 228 (дополнительно) а)
б)
в)
г) |
Один ученик 1 столбик, 2ой – второй, 3ий - третий у доски, остальные в тетрадях
Один ученик у доски, остальные в тетрадях
Один ученик у доски, остальные в тетрадях
| Р: проговаривать последовательность действий К: уметь письменно оформлять свои мысли П: уметь ориентироваться в своей системе знаний
| ||
| 5. Физкультминутка (слайд 8) |
| |||
| Упражненье повтори Мы руками бодро машем, Разминаем плечи наши. Раз-два, раз-два, раз-два-три, Упражненье повтори. Корпус влево мы вращаем, Три-четыре, раз-два. Упражненье повторяем: Вправо плечи, голова. Мы размяться все успели, И за парты снова сели. | (Одна прямая рука вверх, другая вниз, рывком менять руки.) (Вращение корпусом влево и вправо.) (Дети садятся за парты.)
|
| ||
| 6. Проверка ЗУН учащихся по пройденному материалу |
| |||
| № 229
| Слушают Выполняют |
| ||
| 7. Рефлексия |
| |||
| Спрашиваю, насколько сложная была работа. Какие трудности возникли при ее выполнении? | Отвечают. |
| ||
| 8. Постановка Д/З |
| |||
| П. 1- 8 , № 224, 226 | Слушают, записывают |
| ||
3

было верным?
в виде дроби со знаменателем 18.
?

